Who Am I?
Hi, I am Raj Efpi Tag-at. A high-achieving computer science student with strong game development fundamentals, OOP capabilities, asset modeling and sprite production, and excellent communication skills. Experienced with public speaking through hosting, pitching, and media communication (Interviewer for UCLM Focus). Demonstrating communication soft skills through fluency in Filipino and English.
Languages
This is the language I am proficient with as I spend most of my time with the Unity engine and experimentation with vector3 controls and 3D environments.
Java
Familiarity with C# leads me to be confident with Java, as both languages share similar syntax and object-oriented principles.
JavaScript
One of the fundamental languages for web development, allowing for interactive and dynamic content. Had spent an ample amount of time on Javascript due to the ServiceNow IDE and the scripting capabilities it offers.
Python
Proficiency of python through NLP activities, Bisaya Sentiment Analysis, and Dog vs. Cat Classification project.
SQL
Familiarity with SQL through database management and data manipulation tasks through AppsDev subject and DBMS.
Frameworks
Unity
The framework I am most proficient at, with experience in making AR android applications and 3d Player control Systems.
One of the frameworks familiarized due to the necessity of mobile application development to be integrated with the Unity AR applications
Others
Blender
Made basic lowpolly models as placeholders for several projects and experimentation. Extensive tutorials and source material available online made it a great tool to begin learning
Spline
Experimentation with spline to create smooth and organic shapes for 3D models and animations for the website. Eulers and Vectors were the primary focus of this experimentation.
HTML
Most commonly used markup language for creating web pages. My go-to for projects with no strict Frontend framework requirements.
CSS
Though may be cumbersome at times, it is essential for styling web pages and creating visually appealing layouts and mastering fundamentals to carry the concepts upon future project requirements.
ServiceNow
Rigorously studied the Servicenow IDE and spent most of the time honing webdevelopment skills through hands-on practice and exploration of its features.
Projects
2D Game Design and Development
Was designed to be an insanely difficult Bullet Hell game, featuring intricate patterns and fast-paced gameplay. Currently testing various mechanics and level designs. Game overs and Win Screens have been disabled
2D shooter game with minimal effort needed and basic mechanics implemented and a chance system per request of the overseeing instructor at the moment
Portal Design and Widgets
Portal Designed with widgets utilized from the Servicenow IDE. Several widgets are equipped with basic scripts to show slight functionality.
Unity Projects
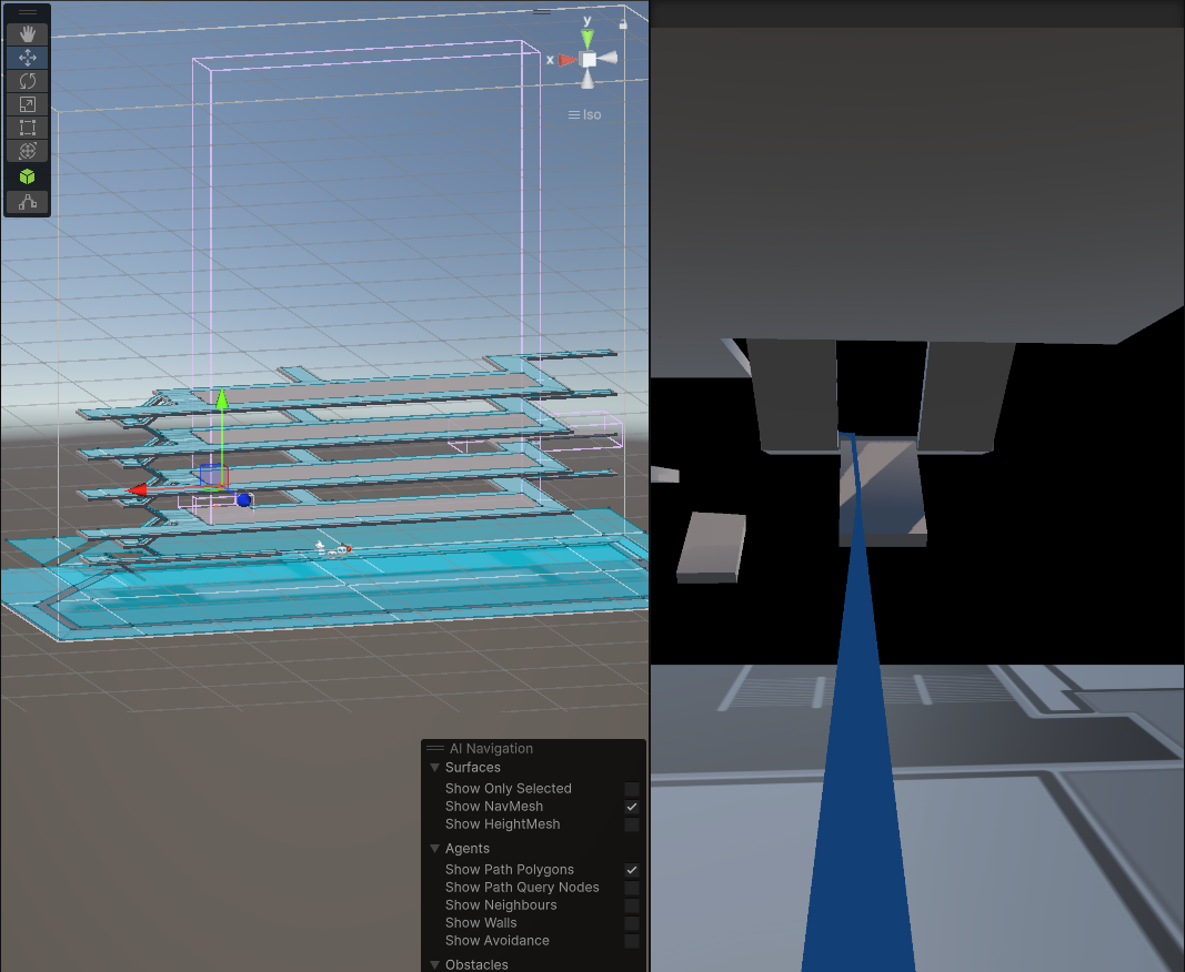
Unity ARCore project utilizing NavMesh components for basic Pathfinding solutions in the digitally scaled environment of the University of Cebu Lapu-Lapu and Mandaue's Old building.
Experiments involving first-person controls for the first project while global and local Eulers and Vector controls were the focus of the second project
Achievements and Certificates
*(Below are the proof and certificates of my achievements: the following are displayed in chronological order)
-
Adroitness Award - SRCDC (2019)
-
Introduction to IoT Cisco Networking Academy (2022)
-
Introduction to Cybersecurity Certificate Cisco Networking Academy (2022)
-
Get Connected Certificate Cisco Networking Academy (2022)
-
Entrepreneurship Cisco Networking Academy (2022)
-
Introduction to Packet Tracer Cisco Networking Academy (2022)
-
Graduated With Honors SHS - University of Cebu (2022)
-
Academic Scholar (2022 - present)
-
Academic Scholarship Representative for CCS (2023-2024)
-
Academic Scholarship Representative for CCS (2024-2025)
-
Academic Excellence Award Top Dean's Lister (2023 - 2024)
-
Academic Excellence Award AppsDev Top Scorer (2023 - 2024)
-
Certificate of Recognition as the event host for UCLM FOCUS (2024)
-
Consistent Dean's Lister (2022- present)
-
WorldMun Semifinalist - Harvard Social Venture Competition (2025)
-
CESAFI S25 Volunteer (2025)
-
Student Representative of UCLM for CBM 2025 Creative Entertainment Business CEB Forum (2025)